beats365官网
省大学生就业创业服务平台
统一身份认证
English
РУССКИЙ
beats365官网公众号
首页
学院概况
+
学院简介
历史沿革
学院领导
历任领导
环境设施
机构设置
领导关怀
成就荣誉
校训
校歌
昔日风采
校园导航
招生就业
+
就业信息
招生信息
人才培养
+
师资队伍
兼职教师
专业建设
社会实践
继续教育
国际交流
教学科研
+
科研教研
教学活动
学术成果
教科设备
新闻中心
+
学院新闻
通知通告
校企合作
行业动态
学生活动
采购信息
党群工作
信息公开
+
信息公开公告
信息公开制度
专业建设
首页
>
人才培养
>
专业建设
>
正文
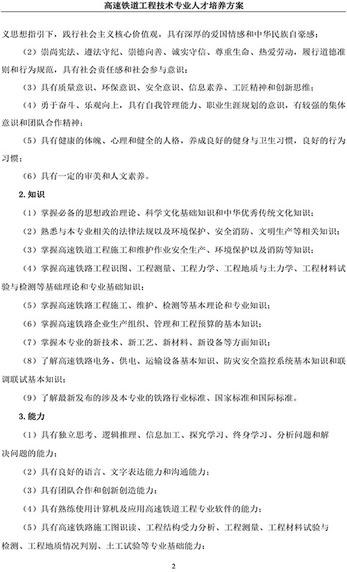
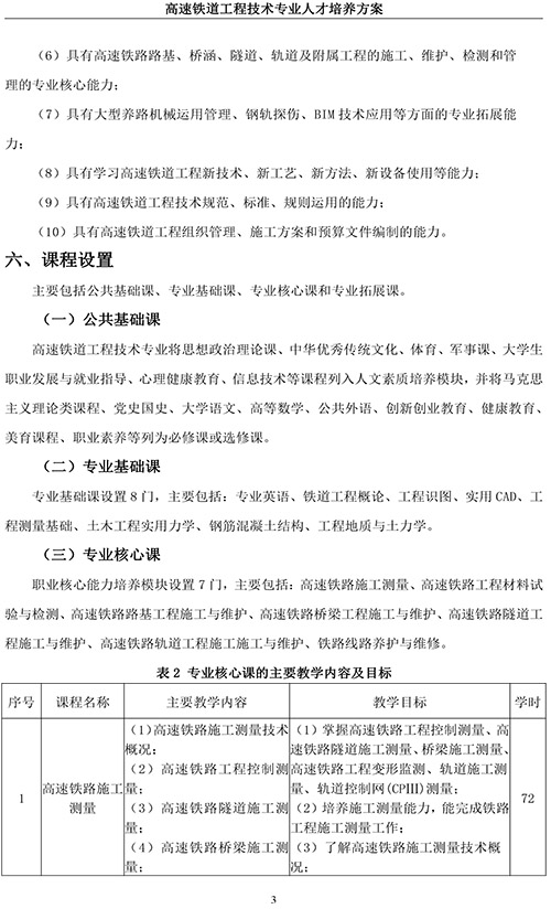
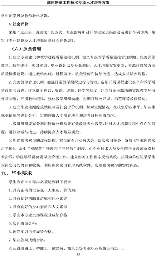
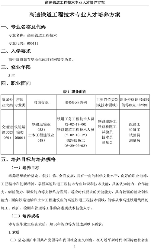
高速铁道工程技术专业人才培养方案
作者:
日期:2019-09-12
请升级浏览器版本
你正在使用旧版本浏览器。请升级浏览器以获得更好的体验。
Chrome
Firefox
Opera
Edge