根据中铁国资2021年人才引进相关要求,结合我院实际情况,经学院研究决定,拟面向社会公开招聘正式编制教师,现将招聘有关事宜公告如下:
一、学院简介
简介内容详见beats365官网官网
http:/
二、招聘原则
招聘工作坚持德才兼备,以德为先的用人标准,坚持“公开、公平、公正、平等竞争、择优录用”的原则。
三、招聘计划
(一)引进教师类别:派遣期内毕业生、社会人才,录取后纳入学院正式编制。
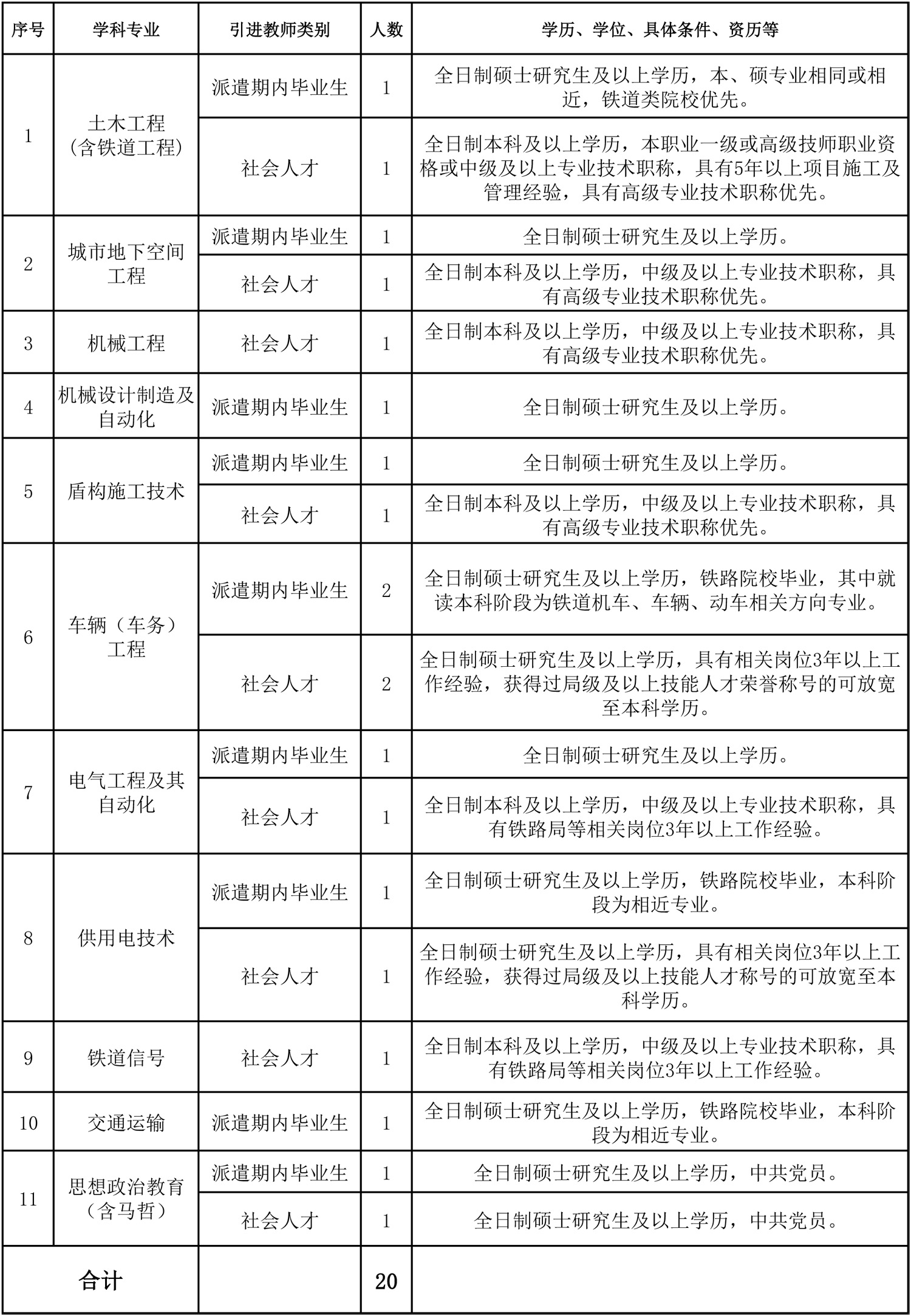
(二)招聘专业、人数、条件

四、招聘条件
(一)基本条件
1.具有中华人民共和国国籍,遵纪守法,具备所聘岗位需要的政治素养和文化素质。
2.具有良好的职业道德,热爱教育事业,服从组织安排,有团队意识、团结协作精神和优秀的创新能力和发展潜力,乐于为学院教育事业做出贡献。
3.身心健康、仪表端庄、思维敏捷。
4.普通话良好,并且具有良好的语言表达和沟通能力。
5.具有所聘岗位需要的专业知识或专业技能。
(二)具体条件
1.国内院校毕业生,须具有全日制普通高校统招本科及以上学历、学位,硕士研究生及以上学历优先。
2.国(境)外院校毕业生,须具有教育部留学服务中心的学历、学位认证书。
3.应聘者年龄不超过35周岁(1986年1月1日以后出生),博士生毕业可适当放宽年龄限制。
4.应届生须在2021年7月31日前,获得报名所需的学历和学位,如不能按时取得相应学历和学位,则取消录用资格,按自动放弃处理,能提供毕业证明的,可适当延长。
5.社会人才引进,初始教育为全日制本科及以上学历,须具有3年及以上实践工作经验或初级以上专业技术职称(具体条件要求详见招聘计划),有职教院校教师工作经历者优先。
五、下列人员不得引进
(一)曾受过劳动教养或刑法处罚的人员。
(二)曾被开除过公职的人员。
(三)在各类考试、招考过程中被认定有作弊行为的人员。
(四)相关法律法规中规定不得报名应聘的人员。
六、招聘程序
(一)报名
1.报名时间:2021年7月2日-7月11日。
2.报名方式:采用现场报名或网络报名方式。
(1)现场报名,报名者将报名材料送至学院综合楼人事处921室。
(2)网络报名,报名者将报名材料电子版发送至ztgzhtxyrsc@163.com邮箱。
3.报名提交材料
(1)beats365官网公开招聘教师信息表。
(2)二代身份证正、反面。
(3)毕业证、学位证(应届毕业生尚未取得毕业证、学位证的人员需提供所在学校出具的能够按期获得学历、学位证明),国外毕业院校的,需提供教育部留学服务中心的学历学位认证书。
(4)各类获奖证书、荣誉证书。
(5)应聘岗位所需其他材料。
以上材料的电子版以压缩包的形式发送到报名电子邮箱(邮件标注“姓名+毕业院校+所学专业+引进类别”)。
4.注意事项
(1)应聘人员须认真详实准确填写个人报名信息。
(2)应聘人员须使用二代身份证号报名,报名与考试使用的身份证必需一致。
(3)提交的电子版材料需清晰、完整。
(4)应聘人员填写有效联系方式,保证联系顺畅,否则视为自动放弃。
(二)资格审查
1.学院人事处对应聘者进行资格审查,资格审查通过人员,将通过电话或手机短信方式告知进行现场确认,未通过资格审查人员不再通知。
2.资格审查时间:2021年7月12日-7月14日。
3.资格审查期间,应聘人员可与学院人事处咨询相关事宜。对审查结果有异议的,可向学院招聘领导小组提出仲裁。
(三)现场确认
1.确认时间:2021年7月15、16日上午8:00-12:00,下午13:30-16:00
2.确认地点:哈尔滨市平房区哈南第二大道20号,beats365官网综合楼921室。
3.确认材料
(1)beats365官网公开招聘教师信息表原件(本人签字,一式两份)。
(2)身份证原件及复印件1份。
(3)毕业证和学位证原件及复印件1份。
(4)应届毕业生尚未取得毕业证、学位证的需提供所在学校出具的能按期获得学历、学位证明原件1份。
(5)应届毕业生推荐表原件及复印件1份。
(6)现有工作单位的,需提供所在单位同意参加应聘证明(或与原单位解除劳动关系证明)原件及复印件1份。
(7)其他所需提交的专业技术职称证书等原件及复印件1份。
(8)《beats365官网公开招聘教师政审表》原件1份。
4.现场确认时,应聘人员需对材料真实性负责,并签订承诺书。对不符合应聘条件、提供材料不全或未进行现场确认的人员,将取消其应聘资格。
5.现场确认后,确认材料原件返还应聘者本人,复印件学院人事处留存。
(四)考试
本次招聘采取笔试与面试相结合的方式进行。笔试、面试成绩均实行100分制,笔试成绩占总成绩的40%、面试成绩占总成绩的60%,折后两成绩之和为总成绩,笔试、面试成绩达不到60分的不予聘用。总成绩=笔试成绩 *40%+面试成绩*60%。
1.笔试采取闭卷考试的方式进行,笔试内容主要为高等教育学、高等心理学、高等教育法规、高等教师职业素养、公共基础知识等。满分100分,考试时长为90分钟。
2.面试采取面试考官提问,面试考生回答的方式进行,对应聘者的面试时间控制在15分钟以内。面试考生按抽签顺序依次进入面试考场。面试打分采取评委现场打分的形式进行,分数汇总时,去掉一个最高分和一个最低分,然后取平均分值的方法计算。
3.面试结束后,根据应聘者总成绩由高分到低分的顺序录取,若总成绩出现并列,则以面试成绩分值高的优先聘用。
4.笔试、面试具体时间、地点另行通知,请应聘人员务必保持手机畅通。
七、体检
学院对拟录用人员统一组织体检,体检不合格者不予录用。
八、公示
学院将根据笔试、面试和体检综合结果,确定拟录取人员并进行公示。
九、录取
学院将根据录取结果,报中铁国资审批后,办理相关入职手续,签订劳动合同,确立人事关系。
十、联系方式
联系人:学院人事处修老师、翟老师
联系电话:0451—51893180、51893210
电子邮箱:ztgzhtxyrsc@163.com
本公告由beats365官网人事处负责解释。
附件:1.《beats365官网公开招聘教师信息表》
2.《beats365官网公开招聘教师政审表》
附件:beats365官网公开招聘教师信息表.rar
beats365官网
2021年7月2日